美图公司炒币亏损超3亿元 上半年净亏损预增逾99.6%
美图公司炒币亏损超3亿元 上半年净亏损预增逾99.6%
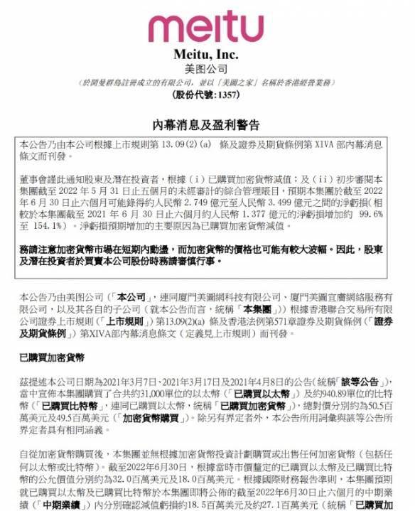
7月3日,美图公司在港交所发布最新公告,公布了购买加密货币的减值情况。截至2022年6月30日,预期美图可能录得约人民币2.749亿元至人民币3.499亿元之间的净亏损,较去年同期净亏损增加约99.6%至154.1%。净亏损预计增加的主要原因是已购买加密货币减值。

公告显示,美图公司于2021年3月7日、2021年3月17日及2021年4月8日的公告中宣布购买了合共约31000单位的以太币及约940.89单位的比特币,总对价分别约为5050万美元(约3.39亿元人民币)及4950万美元(约3.32亿元人民币)。
截至2022年6月30日,根据当前市值,美图公司已购买以太币及比特币的公允价值约为3200万美元及1800万美元,分别亏损1850万美元及2710万美元。

版权声明:如无特殊标注,文章均为本站原创,转载时请以链接形式注明文章出处。









评论